Categories
Cosmology General Relativity Mathematics Physics Science

Talk today at Perimeter

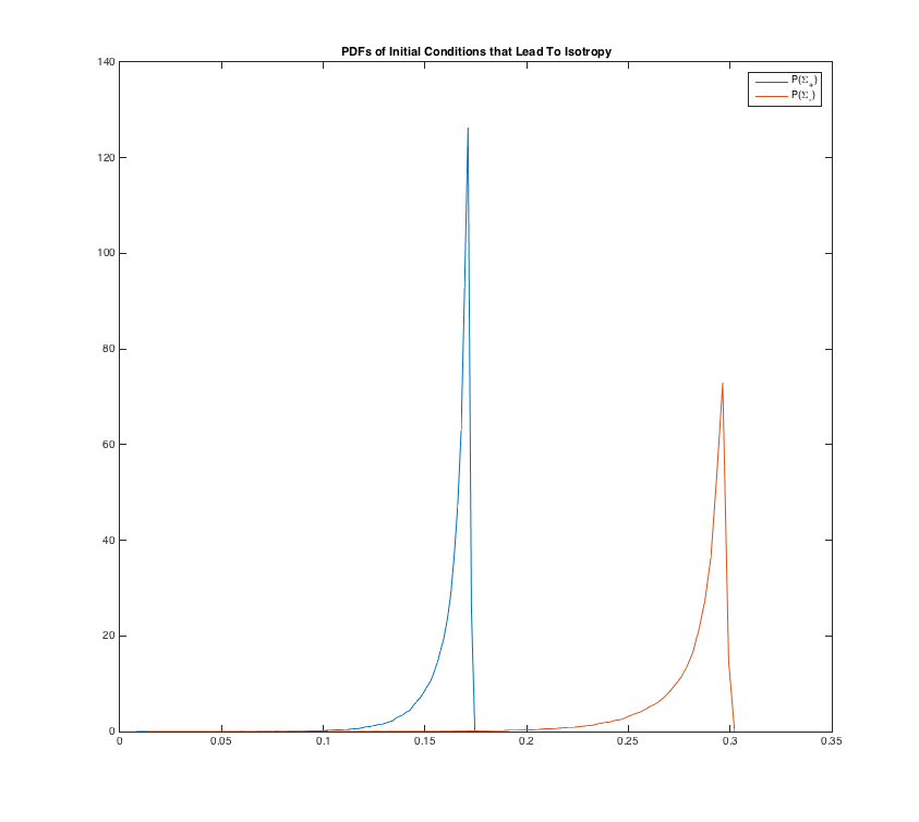
I have a talk today at Perimeter Institute: here are the slides

I basically showed that even a stochastic multiverse must be generated by precise initial conditions! 

Dr. Ikjyot Singh Kohli's avatar

By Dr. Ikjyot Singh Kohli

Sikh, Theoretical and Mathematical Physicist, main research in the structure and dynamics of Einstein's field equations.

Leave a comment